Freight Forwarding Process – Everything You Wanted to Know
Shipping goods to international markets involves several tasks. Business houses may have their in-house arrangements to ship goods abroad or they may rely on freight forwarders to do this for them.
It depends on whether businesses want to focus on their main business activities or whether they would also prefer to handle non-core activities such as packing, freight forwarding, etc.
With the growth of the global economy, the shipment of goods both domestic, as well as international, has increased exponentially. USD 19 trillion worth of annual exports were recorded in 2019.
Companies have to decide on handling their exports or leaving it to the expertise of freight forwarders. If they want to handle exports instead of letting outside agencies do it, then to meet the growth in demand, they must invest in the latest logistics infrastructure, technology, and skilled manpower to handle the associated tasks. They have to weigh the costs and benefits of such a move before taking it forward.
Most organizations these days prefer to let third-party operators take care of their company’s non-core functions so that they can concentrate their resources on increasing their core business.
Freight forwarders specialize in getting lower costs without sacrificing on the quality of the job. They help with the logistics of moving goods from point A to point B in the most cost-effective manner.
Freight forwarders are the intermediary between the consignor of goods and the point of distribution, such as the destination port. They arrange the inland transport, port and customs documentation, the shipping on board ocean vessels, and other supplementary activities.
Because of their rapport with government and other service agencies, they are able to get work done smoothly, besides getting favourable rates, schedules, etc.
Established freight forwarders are reliable and help in the planning, coordinating, and movement of your cargo to their destination efficiently.
As can be seen, the main responsibilities of a freight forwarder are to arrange for shipping the cargo and process its export documentation.
Freight forwarders are essentially Non-vessel Operating Common Carriers (NVOCCs) though there are some differences between the two. The main difference being that an NVOCC issues its own Bill of Lading known as the House Bill of Lading (HBL).
Freight forwarders may or may not own warehouse space, a transport fleet, or other assets that are required for the successful export of cargo to its overseas destination.
When they do not own such infrastructure, they lease or hire them from other service providers. Freight forwarders are examples of second-party logistics providers.
Who is a Second-party Logistics Provider?
A second-party logistics provider (2PL) handles the transport part of the movement of goods. They move cargo from one point to the other in their own transport such as trucks, ocean vessels, etc. If they do not have their own transport then, they lease or charter them from other service providers.
Having briefly looked at second-party logistics, let us see what 1PL, 3PL, 4PL, and 5PL do. Barring 1PL, the rest are all service providers. They store goods, manage the inventory, pick them according to order requirements, and pack and ship them to the customer. They even manage your resources and technology. A freight forwarder may approach a 2PL or a 3 PL for his requirements.
A Look at Outsourced Logistics
First-party Logistics
First-party logistics (1PL) refers to the business or organization that manages its cargo, transport, and other arrangements for sea freight on its own. 1PL is the consignor who sends cargo to his customer overseas by organizing inland transport, labour, customs documentation, and shipping. There are no outside parties involved here and all arrangements are made by the business that exports the cargo.
Second-party Logistics Provider
A second-party logistics provider (2PL) handles the transport part of the movement of goods. They move cargo from one point to the other in their own transport such as trucks, ocean vessels, etc. These are also leased or chartered.
Third-party Logistics Provider
A third-party logistics provider manages inventory, storage, and also the fulfilment of orders for their customers. 3PL service providers help organizations focus on their core business activities.
Fourth-party Logistics Provider
Fourth-party logistics providers (4PL) are ahead of 3PL providers by managing an organization’s technology as well as infrastructure besides inventory, storage, and order fulfilment. A 4PL usually employs a manager to take care of operations and manage the supply chain of their clients. They provide consultation to their clients on all the logistics aspects.
Fifth-party Logistics Provider
Fifth-party logistics (5PL) lays emphasis on e-business solutions and support multiple clients. They hire other service providers to construct and implement logistics infrastructure and strategic technologies for their clients. They work closely with their clients in achieving these objectives. This is a fairly new concept that is catching up fast, thanks to the growth of e-business and technology.
Responsibilities of a Freight Forwarder
Exporting cargo is a specialized task that calls for good knowledge of the exporting country’s export laws and Customs rules and regulations.
Freight forwarders should be experts at organizing the tasks required for the smooth export of cargo from one point to the other. These days, when most governments and Customs use Electronic Data Interchange (EDI) systems for their daily transactions and documentation processes, freight forwarders have to be tech-savvy.
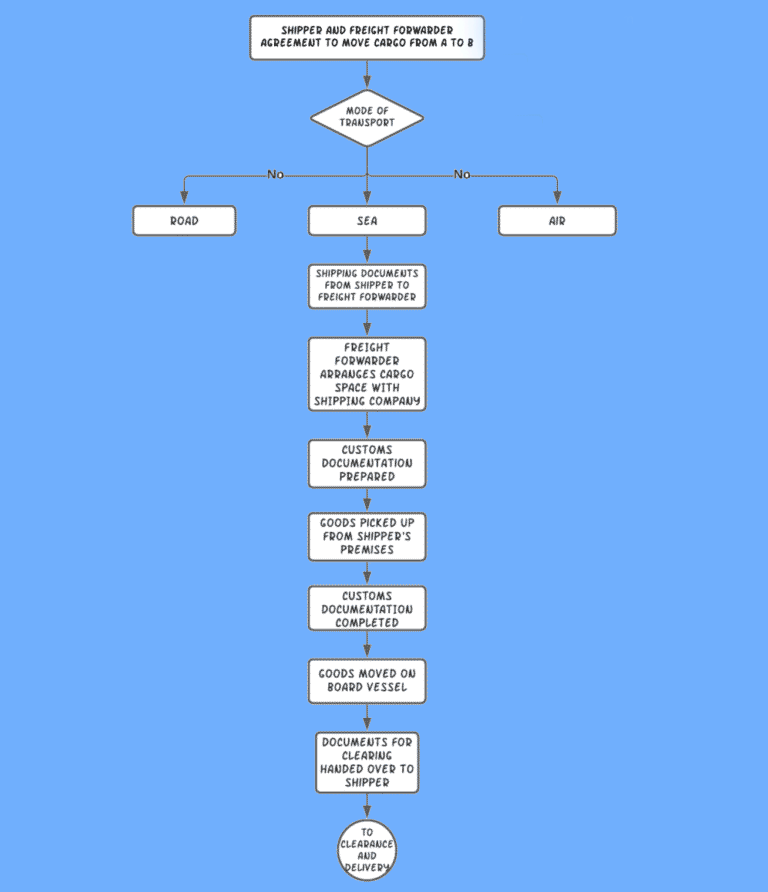
The two main steps in freight forwarding include transportation of the customer’s goods to the port for loading onboard the ship and customs documentation.
The Process of Freight Forwarding
The services provided by freight forwarders include the negotiation of freight charges with the ocean carrier on behalf of the shipper, booking of cargo space onboard ocean vessels, arranging cargo insurance, arranging transport and labour, inland haulage of goods from the customer’s warehouse to the port, temporary storage if necessary, cargo consolidation, preparation of shipping and customs documentation, and export papers.
They may also be required to liaise with different government agencies depending on the type of cargo that is to be exported, examples being restricted items, certain types of food products, etc.
Freight forwarders should keep themselves abreast of laws, rules, and regulations in the importing country as well. For this, they need to have a good communication network with the government and other related agencies of both the exporting and the importing countries.
Export Documentation
Several documents are required for the export of cargo and the requirements may vary between countries. Though the format and name of these documents may differ, the information that is required to be input is more or less the same.
The important documents required for exporting cargo are as follows:
- Commercial invoice
- Packing list
- Export shipping Bill
- Bill of lading
- Certificate of origin
- Letter of credit – if applicable
- Insurance certificate
- Declaration of hazardous cargo – if applicable
Commercial Invoice
Issued by the seller, the commercial invoice shows the details of goods that are to be shipped. It shows the individual quantities and costs and the total amount that is charged to the customer by the seller.
Packing List
A packing list shows the complete physical details of the goods that are to be exported. It will have the serial numbers, dimensions of the cargo, weight, Harmonized Systems code, etc. The packing list helps in easy identification of the cargo and each package by all the parties receiving it – the carrier, the transporter, the consignee, etc.
Export Shipping Bill
The Export Shipping Bill is issued by the exporter and endorsed by the Customs prior to exporting the goods mentioned in it. Ships do not accept goods onboard unless the export shipping bill is submitted to them.
Bill of Lading
A Bill of Lading is proof that your export cargo has been received onboard the ship. It is issued by the shipping company and has details of the consignor, the consignee, the cargo, etc. The shipping company may also authorize a freight forwarder such as an NVOCC to issue the bill of lading. In this case, it is called a House Bill of Lading or HBL. Bill of lading is a title to the goods being transported.
Certificate of Origin
It is the Chamber of Commerce of the exporting country that usually issues a Certificate of Origin. Other authorized government bodies may also issue this certificate to exporters. It certifies the country of origin of the product that is exported. In India, it is issued by the Chamber of Commerce or the Trade Promotion Council of India.
Letter of Credit
A letter of credit issued by a bank is a guarantee of payment to the seller from the buyer. Any default from the buyer’s side is met by the bank.
Insurance Certificate
An insurance certificate is a must for exports to protect the goods against natural calamities and accidents. The buyer may agree to insure the goods in the case of CFR terms (Cost and Freight) or the insurance cost may be borne by the seller as in the case of CIF terms (Cost, Insurance, and Freight).
Hazardous Cargo Declaration
If the goods to be exported come under the hazardous cargo classification of the government, then the freight forwarder has to ensure that the export documentation includes the hazardous cargo declaration. Such goods include combustible solids and liquids, corrosive materials, radioactive materials, etc.
International Federation of Freight Forwarders Association (FIATA)
Freight forwarders worldwide are represented by the International Federation of Freight Forwarders Association (FIATA). This organization comprises 109 association members and about 5,500 individual memberships.
The main objectives of FIATA are to unite, represent, promote and protect, standardize, and assist the freight forwarding fraternity of the world. It achieves this by engaging actively with the World Trade Organization (WTO) and other international trade and transport organizations, and the various governments.
FIATA is recognized by most governments, government as well as major private bodies. It is a consultant to bodies like the UNESC (United Nations Economic and Social Council), the United Nations Commission on International Trade Laws, etc. FIATA also provides vocational training to freight forwarders that would help them to discharge their duties professionally and in a standardized manner.
Important Projects Of FIATA
Some important projects of FIATA to help in achieving its mission and goals are as follows:
Online Registry of Digital Identity Profile of Members
The project to create an online registry of the digital identity profiles of all its members is in the pipeline. Once completed, it would help in establishing the validity and trustworthiness of its members.
Standardization of Trade Documents
To remove the confusion caused by several versions of the same trade documents, FIATA has undertaken to standardize these trade documents. An example being the FIATA Bill of Lading.
FIATA was founded in 1926 in Vienna, Austria. Its headquarters are in Geneva, Switzerland.
Leading Freight forwarders
The leading freight forwarders of the world according to surveys and market research are given below based on Gross revenue (in US Dollar Millions).
Deutsche Post DHL Group 27,302,
Kuehne + Nagel International AG 25,875
Nippon Express 19,953
DB Schenker 19,349
C.H. Robinson Worldwide 14,630
DSV Panalpina 14,355
Sinotrans 11,200
What is it that these companies do to make them the world leaders? The answer to this is very simple.
They do business in the most professional manner while keeping their costs competitive.
Most leading freight forwarding companies build a good rapport with their clients that these clients seldom think of switching loyalties.
Value addition is something that attracts and retains customers to their principals.
While it may be difficult for large organizations to tweak their policies now and then to meet the individual demands of their customers, small to medium freight forwarding organizations can easily do this to attract and retain customers.
The Global Scenario and Outlook of Freight Forwarding Industry
The global freight forwarding market is driven by worldwide trade volumes. Trade pacts and agreements between nations play a key role in increasing trade volumes.
The global recession during 2007-2009 had a negative impact on trade in general and the freight forwarding industry but since then it has seen a steady rise in these activities.
Again, as with most other global activities, the latter half of 2019 and the whole of 2020 saw a drastic dip in freight forwarding activities due to the COVID-19 pandemic.
With the introduction of vaccines against COVID-19 in many countries, based on the positive outlook, the trade and freight forwarding industry is expected to pick up from 2021 onward.
The Basic Flow of Freight Forwarding (Sea Shipments)
Source: Marine Insight


